BESS Performance Graph


BESS Performance Graph

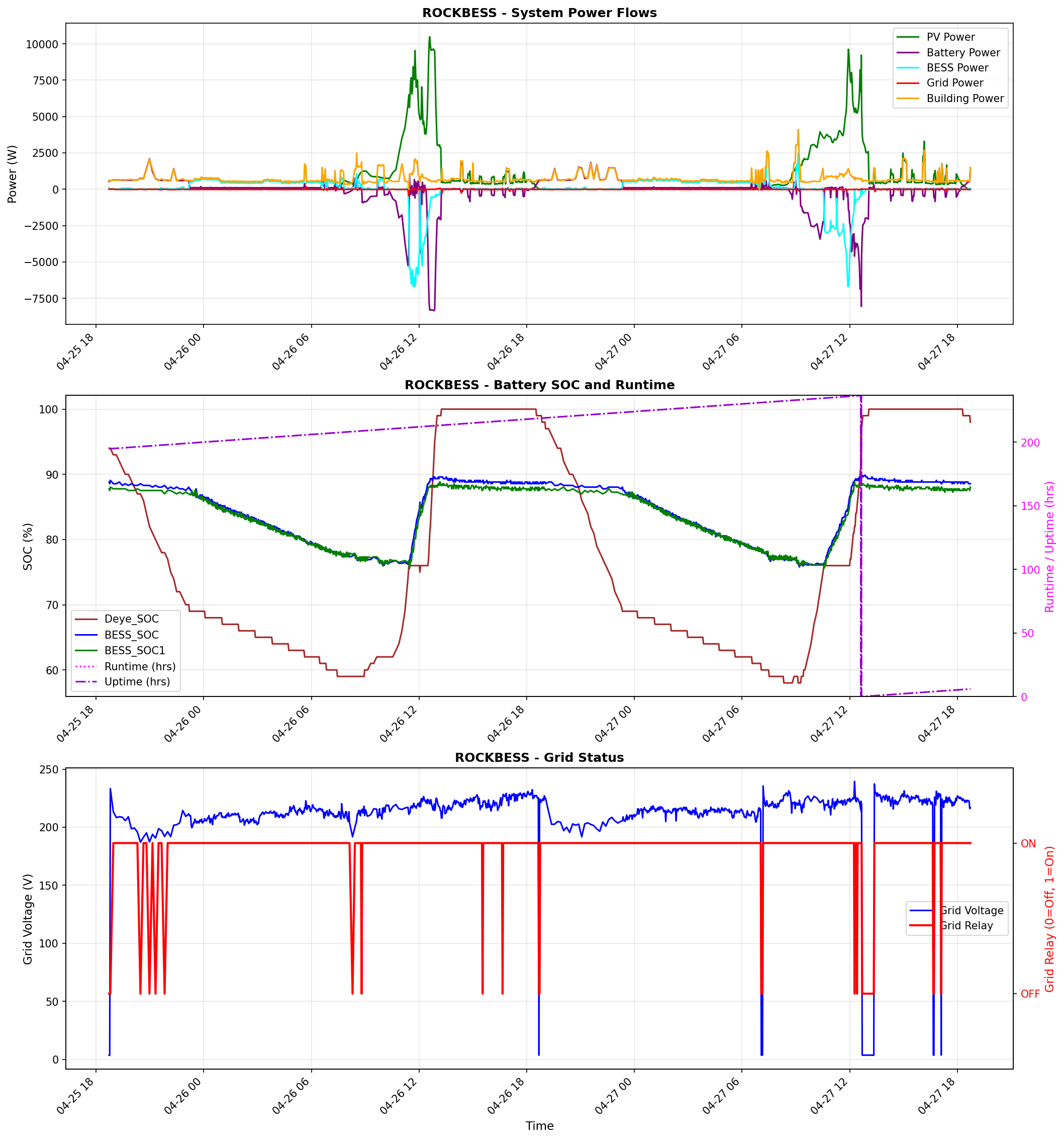
Graph shows last 2 days of system performance. Updated every 5 minutes.